Buscar en el sitio
Inicio
Nosotros
Contáctanos
Novedades
El silencio imposible: Educación de la sexualidad.
Fotogalería
El palmar
Blog
Profundizamos Biología
qué abarca la Ciencias Naturales
Viisita a la Planta de Tratamiento de Residuos Sólidos Urbanos
: Libertad para compartir, para crear, para integrar…
Monstruosas vacas transgénicas ya son una realidad
PROYECTOS DE CIENCIAS NATURALES
PROYECTOS DE CIENCIAS NATURALES
noraeleba@yahoo.com
Inicio
>
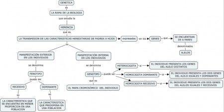
Imagen mapas conceptuales hechos con CMaps Tool
>
mapa genetica.jpg
Hecho por alumnos
Anterior
Presentación de imágenes
Volver
¿Te gusta esta página web?
¡Crea tu propia web gratis en 5 minutos!
¡Pruébalo!